模电学习记录
电赛招新训练题
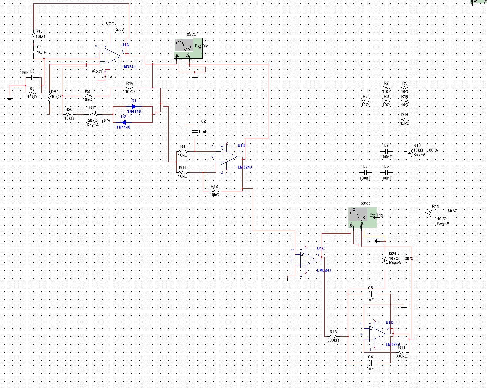
使用1片LM324、2只二极管以及若干阻容元件构成一个模拟电路,产生以下波形:
1. 频率1KHz±100Hz、峰峰值3V±0.3V的正弦波v1
2. 由v1得到频率和幅度与v1相同、但相位相差90°±10°的正弦波v2
3. 由v2得到频率1KHz±100Hz的方波v3,要求其峰峰值不小于3V
4. 由v3得到频率5KHz±500Hz、峰峰值2V±0.2V的正弦波v4
测试前提:
仅能使用1片LM324来实现该电路,若多于1片,不予测试
注1:可以使用±5V双电源供电
注2:应合理设置测试点,以便测试v1,v2,v3,v4
分析
这是一个用洞洞板搭建模拟电路的题目,对于我这个做软件题上来的人来说可以说是要从零开始了,不过好在有AI大人的帮助下,基本上理清了思路
- 要求一可以使用文氏电桥振荡器来产生相应要求的正弦波产生v1,由于题目对thd(失真)没有具体要求,所以只要在示波器上大概看着像正弦波就没什么大问题
- 要求二就需要使用90°移相电路来对正弦波移相产生v2
- 要求三使用过零比较器产生方波,比较轻松,产生v3
- 要求四则是用方波产生正弦波,使用带通滤波器产生v4
各模块的分析
文氏桥振荡器
电路刚上电时会包含频率丰富的扰动成分,这些扰动频率都将会被放大,随后再缩小,依此循环,只有扰动成分的频率等于f0时,放大的倍数为3,而缩小的倍数也为3,电路将一直不停地振荡下去,也就是说,频率为f0的成分既不会因衰减而最终消失,也不会因一直不停放大而导致运放饱和而失真,相当于此时形成了一个平衡电桥。
$$ f{\tiny 0} = \frac{1}{2\pi RC } $$
那么也就是我们需要调节R与C至我们需要的数值,使f0等于1000hz
滤波器
过零比较器
这个直接反相接地,正相接输入就行
带通滤波器
这个有些复杂
整个项目的问题主要是仿真和现实中的差异,因为现实中的导线存在电阻,温度会影响电阻,相邻导线还会形成电容,所以有的参数很难调


目前先更新这么多,后面懒得写了,回寝室睡觉去了,不知道为啥最近脸总是红,可能是有点热
模电学习记录
http://example.com/2025/12/15/electronic_study/